2025-06-01
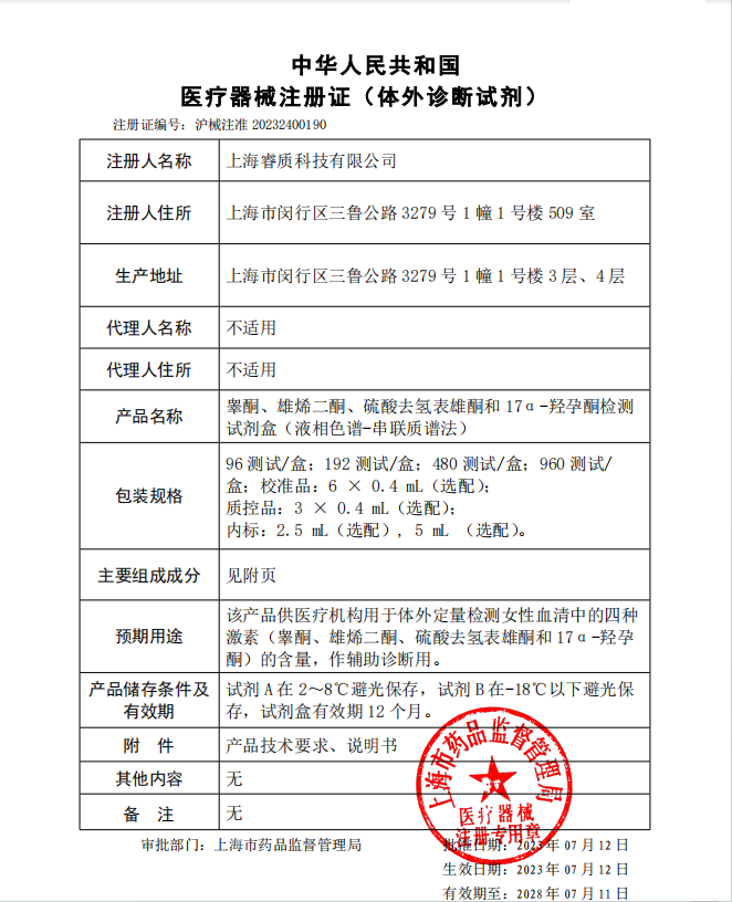
上海熊猫体育生物全资子公司上海睿质科技有限公司申报的“睾酮、雄烯二酮、硫酸去氢表雄酮和17α-羟孕酮检测试剂盒(液相色谱-串联质谱法)”获批二类医疗器械产品注册证,有力推动了临床质谱技术在类固醇激素检测项目中的应用,更好地助力我国女性多囊卵巢综合征(Polycystic Ovary Syndrome,PCOS)快速精准诊断和鉴别。同时,该试剂盒的上市也进一步巩固了上海熊猫体育生物在国内临床质谱应用领域的领先地位,为质谱技术在临床精准医疗中的应用添砖加瓦。


多囊卵巢综合征简介
多囊卵巢综合征(PCOS)即Stein-Leventhal综合征,于1935年被Stein和Leventhal首次报道,是由遗传和环境因素共同导致的一种常见的育龄期女性内分泌代谢性疾病,其主要的临床表现为月经不调、不孕、高雄激素血症、卵巢多囊,可伴有肥胖、胰岛素抵抗、血脂紊乱等代谢异常,并可导致2型糖尿病、心脑血管疾病和子宫内膜癌发病风险增高。PCOS占生育年龄妇女的5-10%,占无排卵性不孕症患者的30-60%,在我国有着庞大的患者群[1-2]。

PCOS诊断标准
2006年,中华医学会妇产科学分会内分泌学组在重庆组织专家会议撰写了《多囊卵巢综合征的诊断和治疗专家共识》,大会一致同意在中国现阶段推荐采用2003年欧洲人类生殖和胚胎与美国生殖医学学会的(ESHRE/ASRM)鹿特丹专家会议推荐的标准(该标准是目前全球PCOS的诊断标准)[3],其诊断标准如下: 1. 稀发排卵或无排卵; 2. 高雄激素的临床表现和/或高雄激素血症; 3. 卵巢多囊性改变:一侧或双侧卵巢直径2-9mm的卵泡≥12个,和/或卵巢体积≥10cm; 4. 上述3条中符合2条,并排除其他高雄激素病因:先天性肾上腺皮质增生、 柯兴氏综合征、分泌雄激素的肿瘤等。 2018年,由中华医学会妇产科学分会内分泌学组及指南专家组发布的《多囊卵巢综合征中国诊疗指南》中指出,PCOS疾病相关高雄激素血症的实验室检查相关指标情况为血清总睾酮(TT)水平正常或轻度升高,通常不超过正常范围上限的2倍;可伴有雄烯二酮(A4)水平升高,脱氢表雄酮(DHEA)、硫酸脱氢表雄酮(DHEA-S)水平正常或轻度升高。另外,可酌情选择其他内分泌激素检测(如17α-羟孕酮等),以排除其他类似的疾病(如非经典型先天性肾上腺皮质增生等)对确诊PCOS疾病的干扰[4]。2023年3月,由多囊卵巢综合征雄激素质谱检测共识专家组发布的《多囊卵巢综合征雄激素质谱检测专家共识》中指出,对疑似PCOS患者进行高雄激素血症评估时,建议同时对TT、A4、DHEA/DHEA-S和双氢睾酮(DHT)这4种雄激素均进行测定,以准确判断雄激素来源,为后续诊疗提供更全面的高雄激素血症评估信息[1]。
雄激素检测方法
准确、可靠的分析方法是精准评估高雄激素血症的关键。目前,大多临床实验室常规开展的基于免疫学的雄激素检测方法存在诸多缺陷,如交叉反应、检测低浓度样本时准确性差、不同品牌试剂检测结果缺乏可比性,导致高雄激素血症评估时出现假阳性结果。相较于免疫学方法,液相色谱串联质谱方法(LC-MS/MS)具有更高的检测灵敏度和特异性、线性范围更宽、可多目标物同时检测等优势。该技术用于女性雄激素检测时,可有效克服免疫学方法灵敏度和特异性相对较低、线性范围窄、无法多指标同时检测等弊端,帮助临床更高效地鉴别诊断高雄激素血症[1]。
熊猫体育生物
PCOS疾病相关雄激素
检测试剂盒
上海熊猫体育生物针对女性PCOS疾病相关的雄激素检测指标,隆重推出“睾酮、雄烯二酮、硫酸去氢表雄酮和17α-羟孕酮检测试剂盒(液相色谱-串联质谱法)”,可供医疗机构用于体外定量检测女性血清中的睾酮、雄烯二酮、硫酸去氢表雄酮和17α-羟孕酮等四种激素的含量,助力女性PCOS疾病快速精准诊断。
相对于市场上其他同类产品,该试剂盒的设计更加科学合理,具有6个浓度水平的标准品和3个浓度水平的质控品;包装规格更加丰富,4种型号便于医检用户合理选择;产品组成更加完整(包含样品处理和上机检测相关全部耗材和试剂),无需另外购置其他物料;适用机型更多,兼容市场上各大主流厂家质谱设备;上机检测速度更快,仅需5 min即可完成单个样本的多种雄激素指标检测。
此外,该试剂盒的样本处理方法采用固相萃取技术(SPE),使得样本提取过程更加简单高效,只需试剂混合、离心上样、淋洗和洗脱等步骤,无需额外长时间氮吹浓缩。同时,该试剂盒方法不仅可以更好地节约试剂,保证良好的重现性,而且可以轻松实现96孔固相萃取板的自动化批量处理,提高样本前处理效率。另外,该试剂盒的SPE萃取方法集样品富集及净化与一身,进一步提高检测敏捷度,如睾酮和17α-羟孕酮的定量限可达0.05 ng/mL,明显领先市场上同类试剂盒产品。
上海熊猫体育生物作为国内知名的临床质谱领军企业,倾心打造高质量临床质谱全产品线,拥有多个型号的高端质谱检测平台和丰富的临床质谱应用试剂,全力助推中国精准医学行业快速发展,旨为临床客户提供更加专业的临床质谱技术服务和整体解决方案。
参考文献:
[1]多囊卵巢综合征雄激素质谱检测共识专家组. 多囊卵巢综合征雄激素质谱检测专家共识[J].检验医学.2023,38(3):203-208.
[2]中国医师协会内分泌代谢科医师分会. 多囊卵巢综合征诊治内分泌专家共识[J].中华内分泌代谢杂志, 2018, 34(1):1-7.
[3]中华医学会妇产科学分会内分泌学组.多囊卵巢综合征的诊断和治疗专家共识[J].中华妇产科杂志, 2008, 43(7):553-555.
[4]中华医学会妇产科学分会内分泌学组及指南专家组.多囊卵巢综合征中国诊疗指南[J].中华妇产科杂志, 2018, 53(1):5.
熊猫体育生物
PCOS疾病相关雄激素
检测试剂盒