熊猫体育

    不是所有雄激素升高都是PCOS ——激素谱在高雄血症鉴别中的临床价值

    2025-08-06

    在临床工作中,面对女性患者因多毛、闭经、痤疮、月经不调等症状前来就诊时,医生最常考虑的诊断之一往往是多囊卵巢综合征(PCOS)。然而,雄激素升高≠PCOS。实际上,高雄激素血症只是一个临床表现,它背后可能隐藏着多种不同的病因与机制,精准定位其来源,才是诊断与治疗的关键。在这一过程中,类固醇激素谱检测正逐步成为高雄激素血症病因鉴别的有力工具。

    雄激素的代谢网络:从来源到作用靶点

    p4784-1.png

    图1 :肾上腺、卵巢及外周组织的雄激素合成路径

    雄激素的合成涉及卵巢、肾上腺及外周组织(如脂肪、肝脏)的多环节调控(图1)。经典途径中,肾上腺皮质网状带分泌脱氢表雄酮(DHEA)和雄烯二酮(A4),经硫酸化形成DHEA硫酸酯(DHEAS)。卵巢卵泡膜细胞则在促黄体生成素(LH)刺激下生成睾酮(T),并通过5α-还原酶转化为活性更强的双氢睾酮(DHT)。值得注意的是,近年发现的11-氧合雄激素(如11β-羟基睾酮)在PCOS及肾上腺疾病中具有重要病理意义,其生物活性与T相当但半衰期更长。

    高雄激素血症:类似症状,多个病因


    女性高雄激素血症的常见病因包括:

    1) 卵巢源性:PCOS、分泌雄激素的卵巢肿瘤、卵泡膜细胞增生(OHT)等

    2) 肾上腺源性:先天性肾上腺皮质增生症(CAH)、分泌雄激素的肾上腺肿瘤、库欣综合征等

    3) 混合来源或功能性异常:肥胖、胰岛素抵抗、药物诱导、性别发育异常(DSD)、肢端肥大症等

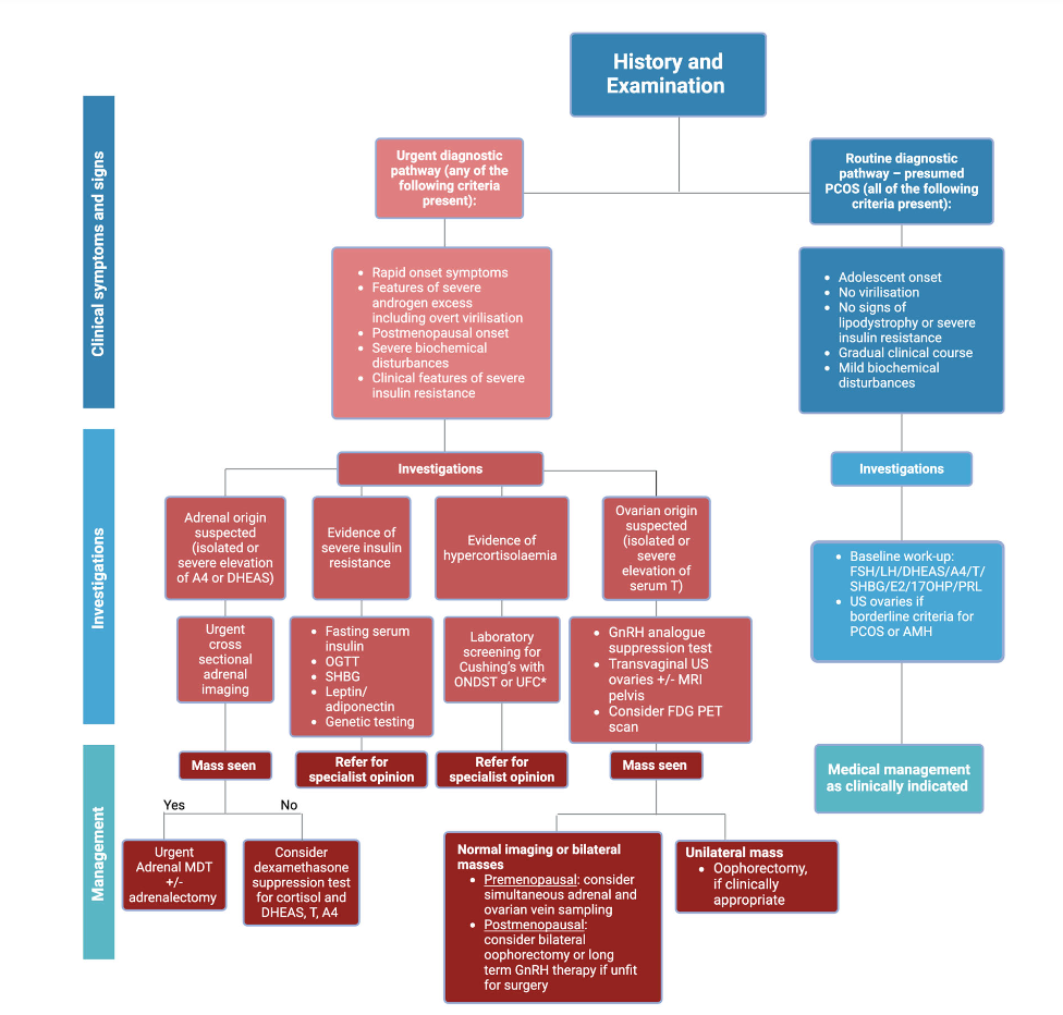
    不同病因的高雄激素血症的检测和治疗路径不同(图2),若因激素检测不准确或不全面而盲目归为PCOS,不仅治疗效果差,甚至可能延误重大疾病的诊断。

    f7117-2.png

    图2:女性高雄激素血症的临床诊疗路径



    鉴别诊断的核心:获取精准全面的激素代谢谱


    基于液相色谱-串联质谱(LC-MS/MS)技术的类固醇激素谱检测,能够在单次分析中同时定量硫酸脱氢表雄酮(DHEA-S)、睾酮、雄烯二酮、11-酮睾酮、17-羟孕酮等十余种关键类固醇激素,为女性高雄激素血症的病因鉴别提供系统化、精准的类固醇代谢图谱,显著提升对肾上腺源性与卵巢源性异常的识别效率和诊断准确性。

    关键激素指标及临床意义

    v3856-3.png

    真实案例 ——

     激素谱助力女性高雄激素血症的鉴别诊断

    激素谱检测——精准识别CAH罕见表型

    一名17岁女性患者,因“原发性闭经1年余,发现低钾血症3月余”就诊于上海某三甲医院。查体显示性幼稚(无第二性征),实验室检查发现皮质醇低下、ACTH升高、性激素(雌二醇、睾酮)极低而促性腺激素(FSH、LH)显著升高。影像学提示子宫卵巢缺失且肾上腺增粗,染色体核型分析竟显示为 46, XY(男性)。进一步应用LC-MS/MS技术检测类固醇激素谱,发现患者皮质醇和性激素低下,同时盐皮质激素前体(11-脱氧皮质酮)异常堆积,特征性激素谱精准指向罕见的 17α-羟化酶缺乏症,该分型占CAH的1%,常因表现不典型而被漏诊。该酶缺陷造成性别分化异常,患者虽为46,XY核型,但因激素合成障碍,表现为女性外观,并引发高血压和低血钾。此案例凸显了类固醇激素谱检测在破解复杂内分泌谜题和指导精准治疗中的核心价值。

    v6020-77.png

    激素谱检测——揭示隐匿性肾上腺腺瘤的真相

    一位44岁女性患者,因近两年痤疮加重、雄激素性脱发、体毛浓密、闭经和体重急剧增加等症状就诊。她的体征极具“库欣样”特征:面部充血、肩颈背部饱满、中心性肥胖、紫色腹纹粗厚以及显著的近端肌无力。既往有Graves病病史,接受碘-131治疗后出现甲减,同时患有高血压和前糖尿病,BMI高达33.99kg/m²。

    CT显示右侧卵巢囊肿(2.5 cm)及子宫肌瘤(1.3 cm),但均不被认为能解释其明显的高雄激素表型和皮质醇过多症状。通过激素谱联合影像学分析,最终锁定病因来源——左侧肾上腺皮质腺瘤(6 cm)。该患者表现出皮质醇、睾酮、雄烯二酮同时升高的“混合型激素谱”,高度提示分泌型肾上腺皮质腺瘤的可能性,而这一信息是传统单项激素检测或影像学检查难以明确判断的。患者接受左侧肾上腺切除术后,激素水平迅速恢复正常,术后高血压和糖代谢异常明显改善,2个月内月经恢复规律,体重减轻近30公斤。

    e3373-5.png

    该病例提示,对于具有多系统表现(如多毛、闭经、肥胖、痤疮、代谢紊乱)的女性患者,常规单一激素检测常常难以揭示真正病因。类固醇激素谱检测通过一次采样即可系统覆盖DHEAS、睾酮、雄烯二酮、皮质醇、17-羟孕酮等十余项关键指标,精准描绘激素通路,帮助临床医生锁定病因、分型、来源,特别在鉴别复杂的高雄激素血症、库欣综合征及肾上腺疾病中具有不可替代的价值。

    小结


    高雄激素血症只是一个临床表现,仅凭多毛、月经异常、痤疮等临床表现贸然诊断PCOS,可能掩盖真正的致病原因,如CAH、分泌性卵巢/肾上腺肿瘤、库欣综合征等。类固醇激素谱检测通过一次采样、同时检测数十种关键激素,构建出完整的类固醇代谢图谱,不仅帮助临床医生明确高雄激素的来源(卵巢或肾上腺),还可辅助疾病分型、判断活跃通路,指导后续影像检查与个体化治疗方案。正如文章中的真实案例所示,激素谱检测正在成为高雄激素性疾病精准诊疗的重要支点,也为女性内分泌疾病的规范化管理提供了强有力的工具支持。


    参考文献:

    [1]. Elhassan Y S, Hawley J M, Cussen L, et al. Society for Endocrinology Clinical Practice Guideline for the Evaluation of Androgen Excess in Women[J]. Clinical Endocrinology, 2025.

    [2]. Dillon M, Shteyman S, Rabiehashemi S, et al. A Large Benign Adrenocortical Adenoma Cosecreting Testosterone and Cortisol[J]. JCEM Case Reports, 2024, 2(5): luae045.

    关于上海熊猫体育生物


    上海熊猫体育生物成立于2011年,是一家聚焦医疗诊断设备及体外诊断试剂研发、生产与技术服务的高新技术企业。企业在中美两地设立研发中心,拥有标准化生产基地并通过ISO13485认证,由国际化博士团队领衔,构建了生化试剂、临床质谱、第三方质控品三大核心技术平台。其乳胶增强免疫比浊法技术国内领先,已获近百项生化试剂注册证;自主研发的超高效液相色谱串联质谱检测系统RZ-500、RZ-500 Plus及配套自动化前处理设备、30余项质谱检测试剂,推动中国临床质谱技术标准化进程。

    企业累计承担多项科研项目,获发明专利数十项,连续获评高新技术企业及上海市"专精特新"企业、科技小巨人企业等称号。通过产学研合作组建临床质谱应用联盟,打造"样本前处理-仪器-试剂-软件-服务"全流程解决方案,推动质谱技术临床应用合规化与自动化发展。秉持"睿智创新科技,科技呵护健康"理念,上海熊猫体育生物致力搭建全国性合作平台,以自主创新技术和专业服务体系,助力大健康产业升级。

    R9483-6.pngr9779-7.png