2025-12-25
明明没有“满月脸”,但高血压、血糖异常却久治不愈?
明明是体检意外发现肾上腺结节,却提示激素功能紊乱?
小心,这可能是亚临床库欣综合征,一位被忽视的激素代谢紊乱的“幕后推手”!
什么是亚临床库欣综合征?
亚临床库欣综合征(Subclinical Cushing’s Syndrome, SCS) 是指生化检查证明存在下丘脑-垂体-肾上腺轴( hypothalamic-pituitary-adrenal axis,HPA) 轻度异常造成的皮质醇增多,而没有特异的、典型的库欣综合征临床表现,如皮肤紫纹、多血质、满月脸、近端肌肉萎缩、皮肤变薄、瘀斑、近端肌无力、女性月经紊乱等。
既往流行病学数据指出,SCS较库欣综合征更为常见。SCS在普通人群检出率为(0.8~2)/1000,在肾上腺意外中检出率5%~20%。在垂体肿瘤的检出率为5%。最近我国一项基于社区人群的调查显示肾上腺意外瘤中SCS的占比达15.6%,在影像技术的进步、预防保健意识的提高等多种因素的驱动下,亚临床库欣综合征的检出率在不断增加。
SCS的危害与筛查
由于SCS的临床症状隐匿,临床容易忽视。患者长期的皮质醇过多,增加高血压、代谢性疾病、骨代谢异常及心血管疾病的风险。因此,《2022年亚临床库欣综合征专家指导建议》建议对所有肾上腺意外瘤患者、所有下丘脑-垂体意外瘤患者、与年 龄、体重不相匹配的骨量减少、骨质疏松或脆性骨折患者和经标准治疗后血糖、血压控制不达标或者进行性体重增加的年轻患者进行SCS的筛查。

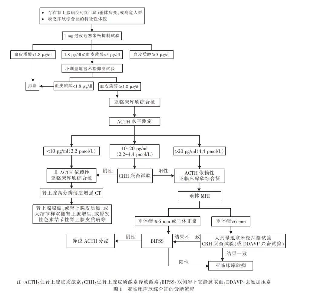
根据SCS的特点,结合目前国内外指南,推荐1mg过夜地塞米松(1mg DST)抑制试验作为诊断 SCS 的初筛试验。1 mg DST 后血清皮质醇≥5.0 μg/dl诊断 SCS;血清皮质醇<1.8 μg /dl 排除 SCS;血清皮质醇介于 1.8~ 5.0 μg/dl 考虑为可能,需进一步行确诊试验。确诊实验一般为小剂量地塞米松抑制试验。另外SCS 根据病因不同,可分为ACTH 依赖性和非ACTH依赖性SCS,需通过检测ACTH水平明确诊断。
传统检测的困境
1mg DST的结果受多种因素的影响,导致检测结果受影响 如慢性腹泻或肠道吸收不良可能影响地塞米松的吸收,CYP3A4诱导剂(如苯巴比妥、卡马西平等)、口服雌激素、妊娠或慢性活动性肝炎等可能导致皮质类固醇结合球蛋白(CBG)浓度增加从而导致假阳性结果;而肝、肾功能衰竭导致地塞米松的清除率降低可能会导致假阴性的结果。 单项激素检测难以明确分型 除检测皮质醇水平外,还需对ACTH进行测定才能明确分型。 血清ACTH假阳性率高 异嗜性抗体可以伪装成ACTH与试剂中的捕获抗体和标记抗体结合,导致检测结果呈现假阳性。这种情况下,即使患者的ACTH水平实际上很低,检测结果也可能显示较高的数值。 液相色谱-串联质谱(LC-MS/MS)的破解之道 LC-MS/MS联合多激素检测——让隐匿SCS不再“隐匿”! “正常外貌”的患者不一定就能排除库欣综合征,LC-MS/MS让激素失衡无处遁形,是识别SCS的精准工具! 上海熊猫体育生物依托国际领先的LC-MS/MS技术平台,自主研发了多种类固醇激素检测试剂,可精准检测皮质醇、可的松、11-脱氧皮质醇和DHEA等多种相关激素,为临床医生提供兼具灵敏度与特异性的实验室诊断方案,让SCS不再“隐匿”,助力SCS早期筛查和早期诊断! 参考文献: [1]. Zografos, G.N., Perysinakis, I. and Vassilatou, E. (2014) Subclinical Cushing’s Syndrome: Current Concepts and Trends. Hormones (Athens), 13, 323-337. [2]. 白求恩精神研究会内分泌和糖尿病学分会《2022年亚临床库欣综合征专家指导建议》编写组. 2022年亚临床库欣综合征专家指导建议[J]. 国际内分泌代谢杂志, 2023, 43(1): 69-76. [3]. Favero, V., Cremaschi, A., Parazzoli, C., et al. (2022) Pathophysiology of Mild Hypercortisolism: From the Bench to the Bedside. International Journal of Molecular Sciences, 23, Article No. 673. [4]. Gao C, Ding L, Zhang X, et al. Distinct serum steroid profiles between adrenal Cushing syndrome and Cushing disease[J]. Frontiers in Endocrinology, 2023, 14: 1158573. 关于上海熊猫体育生物 上海熊猫体育生物成立于2011年,是一家聚焦医疗诊断设备及体外诊断试剂研发、生产与技术服务的高新技术企业。企业在中美两地设立研发中心,拥有标准化生产基地并通过ISO13485认证,由国际化博士团队领衔,构建了生化试剂、临床质谱、第三方质控品三大核心技术平台。其乳胶增强免疫比浊法技术国内领先,已获近百项生化试剂注册证;自主研发的超高效液相色谱串联质谱检测系统RZ-500、RZ-500 Plus及配套自动化前处理设备、30余项质谱检测试剂,推动中国临床质谱技术标准化进程。 企业累计承担多项科研项目,获发明专利数十项,连续获评高新技术企业及上海市"专精特新"企业、科技小巨人企业等称号。通过产学研合作组建临床质谱应用联盟,打造"样本前处理-仪器-试剂-软件-服务"全流程解决方案,推动质谱技术临床应用合规化与自动化发展。秉持"睿智创新科技,科技呵护健康"理念,上海熊猫体育生物致力搭建全国性合作平台,以自主创新技术和专业服务体系,助力大健康产业升级。


